Key Properties
- Non-custodial — Depositor funds live in the vault contract, never in curator wallets
- ERC-4626 compatible — Standard deposit/withdraw interface with async ERC-7540 extensions for cross-chain and illiquid positions
- Merkle-verified execution — Keepers can only call hooks that match leaves in the on-chain Merkle tree
- Automated operations — Seven Celery-based keeper workers handle deposits, redemptions, reward claims, swaps, and transaction management
- Oracle-secured PPS — Price-per-share is computed by validators, signed as EIP-712 typed data, and accepted on-chain only after two-thirds weighted consensus
How SuperVaults Work
Depositor Requests
A depositor submits a deposit or redemption request on-chain via the ERC-7540 interface.
Keeper Workers Execute
Seven automated workers process requests: allocating deposits to configured yield sources, fulfilling redemptions, claiming rewards, and managing swaps.
Curator Manages Strategy
The curator sets allocation priorities, defines automated rebalancing rules, manages Merkle authorization for keeper operations, and monitors vault health.
Security Model
SuperVaults enforce safety at every layer:- Double-Merkle hook allowlisting and blacklisting at both global and strategy levels ensures vaults can only perform pre-approved actions like depositing, redeeming, swapping, and bridging. Everything is timelocked with no arbitrary execution, no “manager key” risk, and no discretionary movement of funds.
- Clear role separation across Managers, Validators, and Guardians. Managers set high-level parameters under timelock with the ability to execute the strategy only through pre-approved hooks. Validators attest price-per-share with bonded accountability. Guardians oversee risk and can veto or pause unsafe changes.
- Validator-signed price-per-share (PPS) with economic slashing and insurance backstops.
- 7-day timelocks and Guardian veto rights ensure no configuration change or parameter update can happen instantly or out of view.
- Automated emergency controls provide emergency withdrawal mechanisms with built-in pause functionality on circuit breakers.
Efficiency
SuperVaults are engineered for scale:- Native ERC-7540 compliance enables efficient flows for low-cost deposits and async withdrawals as well as onchain composability.
- Cross-chain deposits via the SuperBundler support 8+ networks with a single signature.
- Modular hook engine allows SuperVaults to access any yield source. Strategies can evolve as markets do, without redeployments or protocol upgrades.
Transparency
Depositors do not have to trust; they can verify:- A live transparency dashboard surfaces allocations, caps, validator signatures, and performance in real time.
- PPS can be recomputed by anyone, onchain or offchain, with circuit breakers that pause abnormal behavior automatically.
- All underlying protocols can continuously be monitored for exploit vectors and governance risk, and quickly allocated out of if needed.
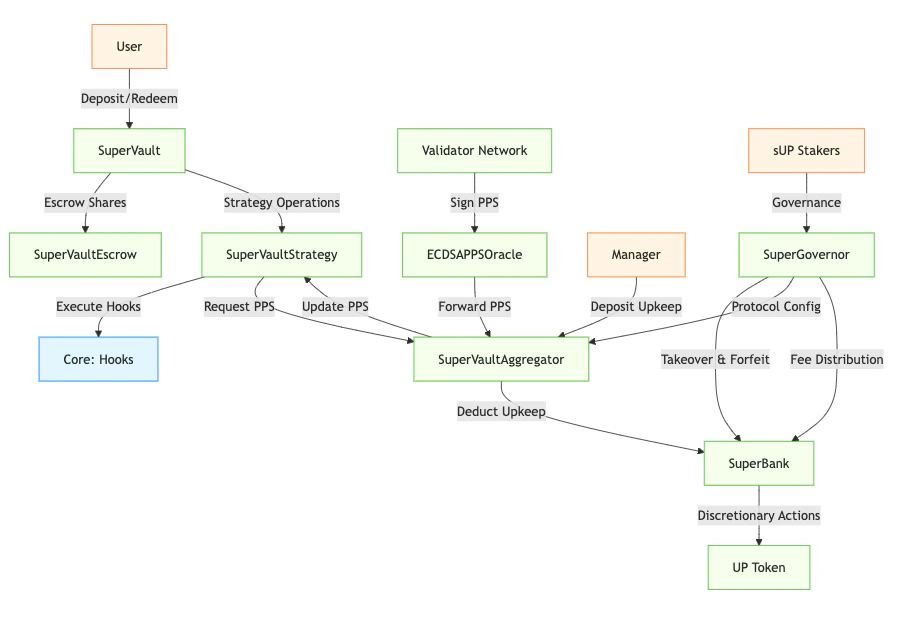
Architecture

Vault Triads
Each SuperVault deployment consists of three on-chain contracts managed through the SuperVaultAggregator (factory, registry, PPS oracle forwarding, upkeep accounting, and governor-level constraints):| Contract | Purpose |
|---|---|
| SuperVault | ERC-7540 vault that holds depositor assets and issues share tokens. Entry-point for synchronous deposits and asynchronous redeems. |
| SuperVaultStrategy | Execution engine that manages hook authorization via dual Merkle roots, tracks PPS high water mark, queues/fulfills redemption requests, and enforces fee policies. |
| Escrow | Holds user shares during pending redemptions (allowing cancellation) and assets during fulfillment claims. |
Governance & Coordination
| Component | Role |
|---|---|
| $UP Token | Managers stake UP covers the cost of PPS update writes. |
| SuperGovernor | Central registry and access control hub. Manages role-based permissions, timelocked parameter updates, and emergency intervention powers. |
| SuperBank | Protocol treasury that handles protocol fees and executes governance-approved hook operations. |
PPS Validation
| Component | Role |
|---|---|
| ECDSAPPSOracle | Validates price-per-share updates using ECDSA signatures and forwards validated updates to the Aggregator. |
| Validator Network | Validators monitor PPS updates, submit attestations, and the network performs consensus verification with economic slashing if required. |
Supported Yield Sources
| Type | Description | Example |
|---|---|---|
erc4626 | Standard ERC-4626 vaults | Morpho, Aave wrappers, Euler |
pendle_pt | Pendle Principal Tokens | Fixed-rate yield via PT purchase |
Live Deployments
SuperVaults are live on Ethereum and Base with flagship vaults for USDC, WETH, and WBTC. See Deployment Addresses for the full contract list.Next Steps
Transaction Lifecycle
End-to-end flow from deposit request to yield accrual.
Economics
Fee structure, $UP upkeep, and protocol revenue.
Become a Curator
Full technical guide for vault operators.